分析飽和蒸汽流量計自動化儀表控制系統的應用
點擊次數:2683 發布時間:2021-01-07 15:17:29
摘要:在地下礦山開采中,井下排水系統對地下礦山的安全生產至關重要,由于井下礦山排水系統仍大部分采用人工操作為主,勞動強度大和效率低,給井下排水帶來一定的困難。為克服上述礦山生產問題,通過對礦山飽和蒸汽流量計進行自動化改造,并對水泵運行和水位監測、維護保養和節能等方面自動化控制系統進行優化。通過近 2 a 的運行,確保飽和蒸汽流量計實現運行高效、安全可靠。
金屬非金屬地下礦山井下排水系統主要是將生產過程中產生的廢水和降雨時地表滲水及時排出,以確保井下生產的安全。由于目前大部分老礦山井下礦山排水系統仍采用人工操作為主,工作責任心和工作量大,加上人員年齡老化和人工成本增加等因素,給井下排水帶來一定的困難,為此礦山飽和蒸汽流量計自動化改造是實現降本增效,提高水泵運行安全和效率,實現節能降耗的有利途徑之一。
1 礦山飽和蒸汽流量計自動化控制模式和流程
1.1 排水泵自動化控制模式
飽和蒸汽流量計排水泵依據運行模式分為 4 種。
(1) 自動。通過 PLC 采集各種傳感器信號,按照工藝流程及 PLC 閉鎖程序順序控制水泵及閘閥的開啟以啟動水泵。
(2) 井下半自動。在井下根據水倉水位情況,由操作人員通過 PLC 集中控制柜觸摸屏進行水泵啟動過程的控制。
(3) 遠程一鍵啟動。操作人員根據水倉顯示水位,在地面通過監控平臺人工手動開停水泵及確定開泵臺數。
(4) 手動。在通訊及 PLC 故障情況下,仍然可通過就地控制柜面板按鈕,對井下排水泵進行啟停操作,此操作模式完全脫離 PLC 控制。
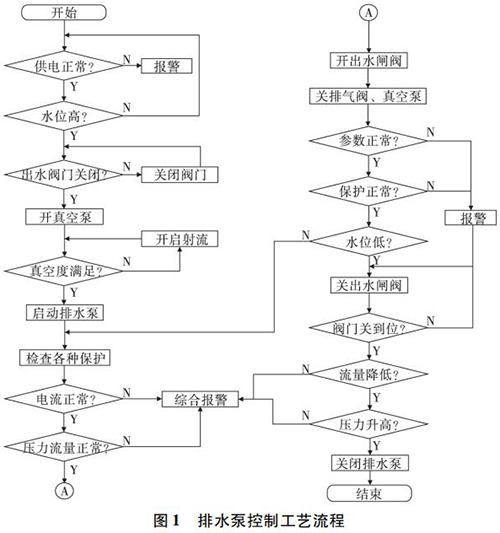
1.2 排水泵自動化控制工藝流程
排水泵進行自動化控制模式后,當水倉水位達到開泵要求,PLC 自動檢測電動閥門、球閥、供電電壓等是否正常后,啟動真空泵進行抽真空,當水泵真空度符合開泵要求時便啟動排水泵。排水泵正常運轉后 PLC 時時收集運行數據進行比對,當發現運行數據比對出現差異時影響到排水泵正常運轉時,會發出停泵命令。排水泵控制工藝流程如圖 1 所示。
2 排水泵監控系統
2.1 排水泵自動化運行硬件系統
飽和蒸汽流量計自動化運行監控系統主要由 PLC、傳感器、交換機、上位機、監控系統等組成,從而實現水倉水位、水泵運行等全方位進行監控。排水泵硬件系統如圖 2 所示。
2.2 排水泵運行監控數據收集
泵房自動化監控系統實時監測水泵各工況參數,含水倉水位、水泵運行電壓、電流、排水壓力、單管流量、引水真空度等,控制水泵、電動閘閥、真空泵的開停,及水泵排水電耗統計( 如圖 3 所示) 。其主要數據收集如下。
(1) 電量監測。采集高壓柜保護監控裝置的電機運行電流、電壓、功率等數據。
(2) 流量監測。采集排水管超聲波流量計來計算單管流量和總排水量統計。
(3) 液位監測。采集水倉內的二臺超聲波液位傳感器監測水位,確保水泵要求起停。
(4) 壓力監測。采集壓力傳感器來監測水泵進、出口壓力。
(5) 振動和溫度監測。采集溫振傳感來監測電機及水泵溫度和振動情況,以便為檢修提供幫助。
(6) 視頻監控。通過在水泵、水倉進水口、配電室安裝監控系統,時時掌握飽和蒸汽流量計情況。


2.3 排水泵運行監控報警
飽和蒸汽流量計自動化監控系統對運行過程中的水泵出現的故障分為“預警”和“報警”。其中預警信息僅通過報警對話框提示用戶預警信息,不會對系統進行任何操作。故障報警對運行中的水泵出現故障時,系統將自動停止運行中的水泵,并報警提示用戶。

2.4 排水泵遠程監控系統
通過設備遠程維護模塊,在現場設備與地面監控中心平臺建立一條安全可靠的 VPN 通道,實時監控系統運行狀況,分析處理系統異常原因,提供遠程技術指導,統計分析水泵運行數據,提供水泵壽命預測及專家分析等功能。
3 礦山飽和蒸汽流量計節能降耗管理
在 PLC 程序里設定水泵開動臺時累計功能、移峰填谷、效率優先等子程序,通過子程序來控制排水泵運行,從而實現降本增效、節能降耗。見圖 4。

3.1 實現井下排水泵均勻磨損
通過礦山飽和蒸汽流量計自動化控制系統自動記錄各臺排水泵的累計運行時間,并進行排序,使下次啟動時優先啟動無故障、運行時間短的排水泵,從而實現了泵房各排水泵的均勻磨損,*大程度上延長排水泵的使用壽命。
3.2 實現井下排水泵移峰填谷
礦山電價執行峰、谷、平階梯價格時,在非防洪期間,將飽和蒸汽流量計自動化控制系統中的移峰填谷功能投入當中,使系統在平、谷段低電價時進行排水,在峰段時蓄水。
3.3 實現效率優先原則
當執行多臺排水泵同時運行時,通過排水泵特性曲線與管路特性曲線的比較,選擇非常好的匹配排水泵與排水管數量,保證排水泵在非常好的新效率點運行。如圖 5 所示。

4 結 語
排水泵作為井下礦山安全生產的重點部位,泵房自動化控制系統自投入運行近 2 a,大大降低泵房的人工和運行成本,同時對泵房的維護保養做到了 按時、按需進行,實現礦山綜合效益的提升,從而提高礦山生產的安全系數。
金屬非金屬地下礦山井下排水系統主要是將生產過程中產生的廢水和降雨時地表滲水及時排出,以確保井下生產的安全。由于目前大部分老礦山井下礦山排水系統仍采用人工操作為主,工作責任心和工作量大,加上人員年齡老化和人工成本增加等因素,給井下排水帶來一定的困難,為此礦山飽和蒸汽流量計自動化改造是實現降本增效,提高水泵運行安全和效率,實現節能降耗的有利途徑之一。
1 礦山飽和蒸汽流量計自動化控制模式和流程
1.1 排水泵自動化控制模式
飽和蒸汽流量計排水泵依據運行模式分為 4 種。
(1) 自動。通過 PLC 采集各種傳感器信號,按照工藝流程及 PLC 閉鎖程序順序控制水泵及閘閥的開啟以啟動水泵。
(2) 井下半自動。在井下根據水倉水位情況,由操作人員通過 PLC 集中控制柜觸摸屏進行水泵啟動過程的控制。
(3) 遠程一鍵啟動。操作人員根據水倉顯示水位,在地面通過監控平臺人工手動開停水泵及確定開泵臺數。
(4) 手動。在通訊及 PLC 故障情況下,仍然可通過就地控制柜面板按鈕,對井下排水泵進行啟停操作,此操作模式完全脫離 PLC 控制。
1.2 排水泵自動化控制工藝流程
排水泵進行自動化控制模式后,當水倉水位達到開泵要求,PLC 自動檢測電動閥門、球閥、供電電壓等是否正常后,啟動真空泵進行抽真空,當水泵真空度符合開泵要求時便啟動排水泵。排水泵正常運轉后 PLC 時時收集運行數據進行比對,當發現運行數據比對出現差異時影響到排水泵正常運轉時,會發出停泵命令。排水泵控制工藝流程如圖 1 所示。
2 排水泵監控系統
2.1 排水泵自動化運行硬件系統
飽和蒸汽流量計自動化運行監控系統主要由 PLC、傳感器、交換機、上位機、監控系統等組成,從而實現水倉水位、水泵運行等全方位進行監控。排水泵硬件系統如圖 2 所示。
2.2 排水泵運行監控數據收集
泵房自動化監控系統實時監測水泵各工況參數,含水倉水位、水泵運行電壓、電流、排水壓力、單管流量、引水真空度等,控制水泵、電動閘閥、真空泵的開停,及水泵排水電耗統計( 如圖 3 所示) 。其主要數據收集如下。
(1) 電量監測。采集高壓柜保護監控裝置的電機運行電流、電壓、功率等數據。
(2) 流量監測。采集排水管超聲波流量計來計算單管流量和總排水量統計。
(3) 液位監測。采集水倉內的二臺超聲波液位傳感器監測水位,確保水泵要求起停。
(4) 壓力監測。采集壓力傳感器來監測水泵進、出口壓力。
(5) 振動和溫度監測。采集溫振傳感來監測電機及水泵溫度和振動情況,以便為檢修提供幫助。
(6) 視頻監控。通過在水泵、水倉進水口、配電室安裝監控系統,時時掌握飽和蒸汽流量計情況。


2.3 排水泵運行監控報警
飽和蒸汽流量計自動化監控系統對運行過程中的水泵出現的故障分為“預警”和“報警”。其中預警信息僅通過報警對話框提示用戶預警信息,不會對系統進行任何操作。故障報警對運行中的水泵出現故障時,系統將自動停止運行中的水泵,并報警提示用戶。

2.4 排水泵遠程監控系統
通過設備遠程維護模塊,在現場設備與地面監控中心平臺建立一條安全可靠的 VPN 通道,實時監控系統運行狀況,分析處理系統異常原因,提供遠程技術指導,統計分析水泵運行數據,提供水泵壽命預測及專家分析等功能。
3 礦山飽和蒸汽流量計節能降耗管理
在 PLC 程序里設定水泵開動臺時累計功能、移峰填谷、效率優先等子程序,通過子程序來控制排水泵運行,從而實現降本增效、節能降耗。見圖 4。

3.1 實現井下排水泵均勻磨損
通過礦山飽和蒸汽流量計自動化控制系統自動記錄各臺排水泵的累計運行時間,并進行排序,使下次啟動時優先啟動無故障、運行時間短的排水泵,從而實現了泵房各排水泵的均勻磨損,*大程度上延長排水泵的使用壽命。
3.2 實現井下排水泵移峰填谷
礦山電價執行峰、谷、平階梯價格時,在非防洪期間,將飽和蒸汽流量計自動化控制系統中的移峰填谷功能投入當中,使系統在平、谷段低電價時進行排水,在峰段時蓄水。
3.3 實現效率優先原則
當執行多臺排水泵同時運行時,通過排水泵特性曲線與管路特性曲線的比較,選擇非常好的匹配排水泵與排水管數量,保證排水泵在非常好的新效率點運行。如圖 5 所示。

4 結 語
排水泵作為井下礦山安全生產的重點部位,泵房自動化控制系統自投入運行近 2 a,大大降低泵房的人工和運行成本,同時對泵房的維護保養做到了 按時、按需進行,實現礦山綜合效益的提升,從而提高礦山生產的安全系數。


