硅酸鈉流量計,硅酸鈉電磁計量表廠家
點擊次數:2662 發布時間:2019-02-21 02:33:00
硅酸鈉流量計按激磁方式分類:直流勵磁;交流勵磁;低頻方波勵磁,要產生一個均勻恒定的磁場,就需要選擇一種合適的勵磁方式。如按勵磁電流方式劃分,有直流勵磁、交流(工頻或其他頻率)勵磁、低頻矩形波勵磁和雙頻矩形波勵磁。
采用電磁感應原理測量介質流體流速的電磁流量計。它在管道的兩側加一個磁場,被測介質流過管道就切割磁力線,在兩個檢測電極上產生感應電勢,其大小正比于流體的運動速度。可以用于測量酸、堿、鹽溶液、水煤漿、礦漿、砂漿灰泥、紙漿、樹脂、橡膠乳、合成纖維漿和感光乳膠等各種懸浮物、氣化汽和粘性物質的流量。電磁流量計密封性能好,還可用于自來水和地下水道系統。而且測量過程不與流體接觸,適于制藥、生物化學和食品工業。

硅酸鈉流量計特點
1、儀表結構簡單、可靠、無可動部件,工作壽命長.
2、無截流阻流部件,不存在壓力損失和流體堵塞現象.
3、無機械慣性,響應快速,穩定性好,可應用于自動檢測、調節和程控系統.
4、測量精度不受被測介質的種類及其溫度、粘度、密度、壓力等物理理參數的影響.
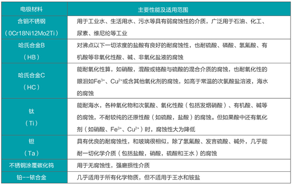
5、采用聚四氟乙烯或橡膠材質襯里和HC、HB、316L、Ti 等電極材料的不同組合可適應不同介質的需要.
6、備有管道式、插入式等多種流量計型號.
7、采用EEPROM存貯器,測量運算數據存貯保護安全可靠.
8、具備一體化和分離型兩種形式.
9、高清晰LCD背光顯示.
硅酸鈉流量計技術參數
硅酸鈉流量計選型注意事項
選型的*一步就是對儀表將來的運行現場情況要有具體的、詳細的、明確的了解,主要包括以下幾點:
①測介質成分,以及該介質的電導率 (參見附表2)。電磁流量計既可以測電導率大于5uS/cm液體還可以測液固兩相流,如水煤漿,礦漿,污水,泥漿,紙漿等,如被測介質中含有大量的鐵磁性固體物質、氣泡或直徑很大的固體顆粒,測量都會受影響,甚至不能測量。一般情況要求氣泡或固體顆粒的體積含量不超過5%,固體顆粒的直徑不大于3mm。
②測量管在任何時刻必須完全充滿介質,電磁流量計在非滿管或空管的情況下不能正常工作。
③現場系統管道的*大壓力不能超過儀表的額定壓力(見傳感器部分)。
④測介質的溫度范圍以及環境溫度范圍,要符合儀表說明書的要求。
⑤現場系統管道的*大流速、*小流速,以及正常流速范圍。*大流速不超過10m/s;為了保證測量精度,*小流速*好大于等于0.3m/s;正常流速*好在1.5m/s-3.0m/s這**速范圍內,這也是儀表*佳測量范圍。
傳感器選型
傳感器的選型主要考慮因素有:傳感器的種類、口徑、壓力、電極材料、內襯材料、防護等級、尺寸大小、連接法蘭等。
①口徑的選擇:如果是新建的項目或設計,在選擇口徑時,應遵循的原則就是:保證正常流速在0.3m/s---10m/s范圍內即可,*優選擇是正常流量在下面的《口徑、流速、流量的關系表》的斜體紅色數值范圍內。當然,新工程剛上馬,系統流速處于較低狀態,隨著系統的正常運行,流速會處于較高狀態,這時只要更改現場儀表的量程就能適應,不需要更換儀表。如果現場流速過低,而且現場條件允許的話,可以通過在傳感器的前后加裝變徑管,以滿足要求,

硅酸鈉流量計電極材料的選擇
針對不同的被測介質,考慮到其腐蝕性不同,應選擇不同的電極材料,下表是常用電極和其耐腐性能,詳見附表1。

硅酸鈉流量計內襯材料的選擇
如電極一樣,對于不同的介質,由于其腐蝕性、溫度、磨損性不同,所以要有針對性的選擇內襯材料,下表是常用襯里材料的性能及其適用范圍,詳見附表1

硅酸鈉流量計安裝點及安裝環境的選取
①選取要點:
系統正常運行時測量管必須保證滿管。如出現非滿管,流量計就不能正常工作,讀數可能是忽大忽小的隨機數;
傳感器上游要有一定的直管段,但其長度與其它流量儀表(如超聲波流量計)相比較要求較低。上游如有90°彎頭、T形管、同心異徑管、全開閘閥等擾流件,一般要求離電極中心線(不是傳感器進口斷面)有5倍直徑(5D)長度的直管段,如是上游有閘閥且沒有全部打開,一般要求10D長度的直管段;下游直管段長度一般為2D-3D,或更短;
1.安裝傳感器時盡量保持電極水平位置,以免氣泡覆蓋電極而出現讀數不穩;條件允許傳感器應安在自下而上流動的立管上,這樣管內不易存氣,同時保證工作時是滿管,而且無沉積物生成,還可以減少液體內固體顆粒及雜質對內襯的磨損;
2.注意管道液體流動方向與傳感器的標識一致;
3.盡可能避免測量管出現負壓,如傳感器不可安裝在泵的抽吸側;
4.盡可能避開附近的大電機、大變壓器等,以免引起電磁干擾;
5.選擇振動較小的位置安裝傳感器;
6.測量不同液體的混合介質時,傳感器應安裝在混合點的上游,如安裝在下游,必須裝在混合已經均勻或化學反應充分完成段;
7.盡可能避開周圍環境高濃度腐蝕性氣體;如是一體機要避免雨淋或浸沒以及陽光直照,環境的相對濕度和溫度要符合儀表說明書的要求;
②現場傳感器安裝位置的典型案例

圖1:為了日后系統及流量計的檢修維護方便,條件允許應如此圖安裝旁通管道;
圖2:安在泵的抽吸側,會因管道出現負壓而損壞傳感器內襯,所以應安裝在泵出口側 處,而且N點距離泵盡可能遠些;
圖3:流量計應盡可能安裝在閥門的上游側處,不應安裝在下游側處, 如受現場條件限制必須安裝在d點,在閥門未全開時,d點距離閥門至少10D。
圖4:此圖中的e處、f處是優先選擇安裝點, g處是管道*高點易積聚氣泡不宜安裝,h處于下降管段,可能出現非滿管情況,故更不宜安裝。
圖5:水平管道應安裝在稍稍上升的管道區,如圖i處;
圖6:當流量計安裝在如圖示的落差管上時,如落差高度超過5米時,應在流量計的下游的*高處,如圖j 處,安裝排氣閥;
圖7:當敞口灌入或排放,流量計應安裝在管道的低段區,如圖k處。
③接地
本公司生產的管段式傳感器均是三電極式,其中底部的電極是接液電極,也就是通常說的接地電極,這樣在非金屬絕緣管道或有絕緣內襯的金屬管道上安裝傳感器時,一般情況下無需另加接地環。
出廠時儀表配2根接地線,安裝時要求在與儀表兩端連接的法蘭上各鉆一個M5×10的螺孔,把接地線用M5×8不銹鋼螺絲牢靠固定在兩邊法蘭上。如下圖示。
通常情況下無需單獨外加接地線,但傳感器上有預留的接地點,以備在特殊環境下如安裝環境有較大干擾時,通過該處外加接地線保證整個儀表可靠、良好接地以減少干擾,接地線可采用截面大于4mm2 的多股銅線,接地電阻應小于10Ω,且不能接在電機、變頻器或其它大電器設備的公共地線上,如下圖示。

關于污水流量計的安裝規范與安裝圖
關于污水流量計的工作原理及組成部分介紹
污水流量計的適用范圍特點及如何選型
污水流量計公稱通徑與流量范圍對照圖
污水流量計電極與襯里材料選型對照表
污水流量計的外形和安裝尺寸圖示與對照表
污水流量計的故障檢查與分析匯總
分體式與一體式污水流量計如何接線圖解
污水流量計顯示波動大的原因分析
電磁流量計顯示與實際流量不符
電磁流量計電流輸出故障原因
電磁流量計在供水系統中應用
電磁流量計空管故障排除
電磁流量計空管顯示有流量
電磁流量計和質量流量計區別
電磁流量計在造紙行業的應用
電磁流量計對安裝環境的要求
電磁流量計與閥門安裝要求
管道空氣對電磁流量計影響
彎頭和震動對渦街流量計的影響
渦街流量計的阻尼系數
渦街流量計阻尼有什么用
渦街流量計有方向要求嗎
渦街流量計插入式與滿管式的區別
渦街流量計一體式與分體式區別
渦街流量計適用的粘度范圍
渦街流量計485無輸出
空氣帶水對渦街流量計有什么影響
蒸汽中有水對渦街流量計的影響
渦街流量計如何接plc
采用電磁感應原理測量介質流體流速的電磁流量計。它在管道的兩側加一個磁場,被測介質流過管道就切割磁力線,在兩個檢測電極上產生感應電勢,其大小正比于流體的運動速度。可以用于測量酸、堿、鹽溶液、水煤漿、礦漿、砂漿灰泥、紙漿、樹脂、橡膠乳、合成纖維漿和感光乳膠等各種懸浮物、氣化汽和粘性物質的流量。電磁流量計密封性能好,還可用于自來水和地下水道系統。而且測量過程不與流體接觸,適于制藥、生物化學和食品工業。

硅酸鈉流量計特點
1、儀表結構簡單、可靠、無可動部件,工作壽命長.
2、無截流阻流部件,不存在壓力損失和流體堵塞現象.
3、無機械慣性,響應快速,穩定性好,可應用于自動檢測、調節和程控系統.
4、測量精度不受被測介質的種類及其溫度、粘度、密度、壓力等物理理參數的影響.
5、采用聚四氟乙烯或橡膠材質襯里和HC、HB、316L、Ti 等電極材料的不同組合可適應不同介質的需要.
6、備有管道式、插入式等多種流量計型號.
7、采用EEPROM存貯器,測量運算數據存貯保護安全可靠.
8、具備一體化和分離型兩種形式.
9、高清晰LCD背光顯示.
硅酸鈉流量計技術參數
| 適用管徑 | DN25~DN2600(DN25以下為非標) (執行標準:JB/T9248-1999) |
| 電極材料 | 316L(不銹鋼)、HC(哈氏C)、HB(哈氏B)、Ti(鈦)、Ta(鉭) |
| 適用介質 | 導電率>5us/cm的液體 |
| 測量范圍 | 0.1~10m/s(可擴展到15m/s) |
| 量程上限 | 0.5~10m/s,推薦1~5m/s |
| 精度等級 | 0.3級、0.5級、1.0級(隨口徑區分) |
| 輸出信號 | 4~20mADC,負載≤750Ω;0~3KHz,5V有源,可變脈寬,高端有效頻率輸出:RS485接口 |
| 工作壓力 | 1.0MPa,1.6MPa,4.0MPa,16MPa(特殊) |
| 流體溫度 | -20℃~80℃,80℃~130℃,130℃~180℃ 參考襯里材質 |
| 環境溫度 | 傳感器-40℃~80℃;轉換器-15℃~50℃ |
| 環境溫度 | ≤85%RH(20℃時) |
| 電纜出口尺寸 | M20×1.5 |
| 供電電源 | 220VAC±10%;50Hz±1Hz;24VDC±10% |
| 功 耗 | ≤8W |
| 外殼防護等級 | 一體式:IP65分體式:傳感器IP68轉換器IP65 |
| 接地環材質 | 1Cr18Ni9Ti(不銹鋼)、HC(哈氏C)、Ti(鈦)、Ta(鉭)、Cu(銅) |
| 連接法蘭 | 國標GB9119-88(DIN2051,BS4504) |
硅酸鈉流量計選型注意事項
選型的*一步就是對儀表將來的運行現場情況要有具體的、詳細的、明確的了解,主要包括以下幾點:
①測介質成分,以及該介質的電導率 (參見附表2)。電磁流量計既可以測電導率大于5uS/cm液體還可以測液固兩相流,如水煤漿,礦漿,污水,泥漿,紙漿等,如被測介質中含有大量的鐵磁性固體物質、氣泡或直徑很大的固體顆粒,測量都會受影響,甚至不能測量。一般情況要求氣泡或固體顆粒的體積含量不超過5%,固體顆粒的直徑不大于3mm。
②測量管在任何時刻必須完全充滿介質,電磁流量計在非滿管或空管的情況下不能正常工作。
③現場系統管道的*大壓力不能超過儀表的額定壓力(見傳感器部分)。
④測介質的溫度范圍以及環境溫度范圍,要符合儀表說明書的要求。
⑤現場系統管道的*大流速、*小流速,以及正常流速范圍。*大流速不超過10m/s;為了保證測量精度,*小流速*好大于等于0.3m/s;正常流速*好在1.5m/s-3.0m/s這**速范圍內,這也是儀表*佳測量范圍。
傳感器選型
傳感器的選型主要考慮因素有:傳感器的種類、口徑、壓力、電極材料、內襯材料、防護等級、尺寸大小、連接法蘭等。
①口徑的選擇:如果是新建的項目或設計,在選擇口徑時,應遵循的原則就是:保證正常流速在0.3m/s---10m/s范圍內即可,*優選擇是正常流量在下面的《口徑、流速、流量的關系表》的斜體紅色數值范圍內。當然,新工程剛上馬,系統流速處于較低狀態,隨著系統的正常運行,流速會處于較高狀態,這時只要更改現場儀表的量程就能適應,不需要更換儀表。如果現場流速過低,而且現場條件允許的話,可以通過在傳感器的前后加裝變徑管,以滿足要求,

硅酸鈉流量計電極材料的選擇
針對不同的被測介質,考慮到其腐蝕性不同,應選擇不同的電極材料,下表是常用電極和其耐腐性能,詳見附表1。

硅酸鈉流量計內襯材料的選擇
如電極一樣,對于不同的介質,由于其腐蝕性、溫度、磨損性不同,所以要有針對性的選擇內襯材料,下表是常用襯里材料的性能及其適用范圍,詳見附表1

硅酸鈉流量計安裝點及安裝環境的選取
①選取要點:
系統正常運行時測量管必須保證滿管。如出現非滿管,流量計就不能正常工作,讀數可能是忽大忽小的隨機數;
傳感器上游要有一定的直管段,但其長度與其它流量儀表(如超聲波流量計)相比較要求較低。上游如有90°彎頭、T形管、同心異徑管、全開閘閥等擾流件,一般要求離電極中心線(不是傳感器進口斷面)有5倍直徑(5D)長度的直管段,如是上游有閘閥且沒有全部打開,一般要求10D長度的直管段;下游直管段長度一般為2D-3D,或更短;
1.安裝傳感器時盡量保持電極水平位置,以免氣泡覆蓋電極而出現讀數不穩;條件允許傳感器應安在自下而上流動的立管上,這樣管內不易存氣,同時保證工作時是滿管,而且無沉積物生成,還可以減少液體內固體顆粒及雜質對內襯的磨損;
2.注意管道液體流動方向與傳感器的標識一致;
3.盡可能避免測量管出現負壓,如傳感器不可安裝在泵的抽吸側;
4.盡可能避開附近的大電機、大變壓器等,以免引起電磁干擾;
5.選擇振動較小的位置安裝傳感器;
6.測量不同液體的混合介質時,傳感器應安裝在混合點的上游,如安裝在下游,必須裝在混合已經均勻或化學反應充分完成段;
7.盡可能避開周圍環境高濃度腐蝕性氣體;如是一體機要避免雨淋或浸沒以及陽光直照,環境的相對濕度和溫度要符合儀表說明書的要求;
②現場傳感器安裝位置的典型案例

圖1:為了日后系統及流量計的檢修維護方便,條件允許應如此圖安裝旁通管道;
圖2:安在泵的抽吸側,會因管道出現負壓而損壞傳感器內襯,所以應安裝在泵出口側 處,而且N點距離泵盡可能遠些;
圖3:流量計應盡可能安裝在閥門的上游側處,不應安裝在下游側處, 如受現場條件限制必須安裝在d點,在閥門未全開時,d點距離閥門至少10D。
圖4:此圖中的e處、f處是優先選擇安裝點, g處是管道*高點易積聚氣泡不宜安裝,h處于下降管段,可能出現非滿管情況,故更不宜安裝。
圖5:水平管道應安裝在稍稍上升的管道區,如圖i處;
圖6:當流量計安裝在如圖示的落差管上時,如落差高度超過5米時,應在流量計的下游的*高處,如圖j 處,安裝排氣閥;
圖7:當敞口灌入或排放,流量計應安裝在管道的低段區,如圖k處。
③接地
本公司生產的管段式傳感器均是三電極式,其中底部的電極是接液電極,也就是通常說的接地電極,這樣在非金屬絕緣管道或有絕緣內襯的金屬管道上安裝傳感器時,一般情況下無需另加接地環。
出廠時儀表配2根接地線,安裝時要求在與儀表兩端連接的法蘭上各鉆一個M5×10的螺孔,把接地線用M5×8不銹鋼螺絲牢靠固定在兩邊法蘭上。如下圖示。
通常情況下無需單獨外加接地線,但傳感器上有預留的接地點,以備在特殊環境下如安裝環境有較大干擾時,通過該處外加接地線保證整個儀表可靠、良好接地以減少干擾,接地線可采用截面大于4mm2 的多股銅線,接地電阻應小于10Ω,且不能接在電機、變頻器或其它大電器設備的公共地線上,如下圖示。

上一篇:渠道排水流量計,消防排水流量計


